行业课程
最新上线
系列课
大咖课
微专业
微技能
大类资产配置
领带证书
公开课
企业服务
行业课程
最新上线
系列课
大咖课
微专业
微技能
大类资产配置
领带证书
公开课
企业服务
登录
注册
切换触屏版
登录
注册
×
暂无AI对话权限
此功能仅对领带会员开放,请开通会员后体验。如需试用,可联系客服帮您开通。
领带
网页版
¥3900.00
公开课 | 新租赁准则(CAS21)、新税收政策及税务讲解专题研讨会
开始时间:2019-01-18 09:00
结束时间:2019-01-19 17:00
开课地点:
上海
课程简介
线上预习
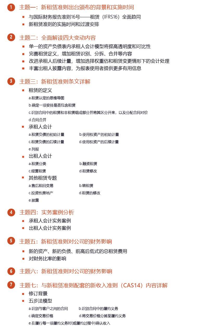
课程大纲
课后测试
索要课纲
注意:如果您已有领带金融学员账号,请登录后直接
预约报名
,
我们会有专属的课程顾问与您联系。
*
您的名字:
*
联系电话:
*
电子邮箱:
所在公司:
任职职位:
其他需求:
提交信息
感谢您对领带的关注!所有课程大纲都是领带的研发成果,我们很高兴与您分享,提升您的工作和学习效率。为保护领带金融课程的版权,我们将在核实您的信息后,
1个工作日
内安排课程大纲及
相关资料的发送
。请确保信息填写无误。您也可以拨打电话
400-900-2217
,向课程顾问索取大纲,或者咨询各类课程相关的问题。
最新学员
信息提交成功
3秒后自动消失...